各省、自治区、直辖市、新疆生产建设兵团交通运输厅(局、委),部属各单位,部内各司局:
为贯彻落实党中央、国务院决策部署,深入实施“人工智能+交通运输”行动,推动人工智能在交通运输领域规模化创新应用,交通运输部指导举办了第一届综合交通运输大模型智能体创新应用大赛。现将大赛中涌现出的102项优秀作品案例名单印发给你们,供工作中参考借鉴。
交通运输部办公厅
2026年1月23日
(此件公开发布)
综合交通运输大模型智能体创新应用典型案例名单(第一批)
| 序号 | 智 能 体 案 例 名 称 | 牵 头 单 位 | |
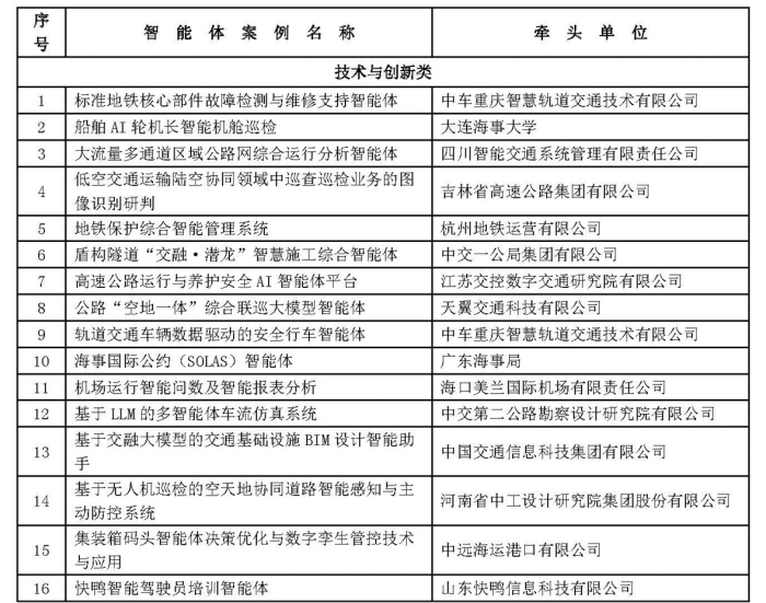
| 技术与创新类 | |||
| 1 | 标准地铁核心部件故障检测与维修支持智能体 | 中车重庆智慧轨道交通技术有限公司 | |
| 2 | 船舶AI轮机长智能机舱巡检 | 大连海事大学 | |
| 3 | 大流量多通道区域公路网综合运行分析智能体 | 四川智能交通系统管理有限责任公司 | |
| 4 | 低空交通运输陆空协同领域中巡查巡检业务的图像识别研判 | 吉林省高速公路集团有限公司 | |
| 5 | 地铁保护综合智能管理系统 | 杭州地铁运营有限公司 | |
| 6 | 盾构隧道“交融·潜龙”智慧施工综合智能体 | 中交一公局集团有限公司 | |
| 7 | 高速公路运行与养护安全AI智能体平台 | 江苏交控数字交通研究院有限公司 | |
| 8 | 公路“空地一体”综合联巡大模型智能体 | 天翼交通科技有限公司 | |
| 9 | 轨道交通车辆数据驱动的安全行车智能体 | 中车重庆智慧轨道交通技术有限公司 | |
| 10 | 海事国际公约(SOLAS)智能体 | 广东海事局 | |
| 11 | 机场运行智能问数及智能报表分析 | 海口美兰国际机场有限责任公司 | |
| 12 | 基于LLM的多智能体车流仿真系统 | 中交第二公路勘察设计研究院有限公司 | |
| 13 | 基于交融大模型的交通基础设施BIM设计智能助手 | 中国交通信息科技集团有限公司 | |
| 14 | 基于无人机巡检的空天地协同道路智能感知与主动防控系统 | 河南省中工设计研究院集团股份有限公司 | |
| 15 | 集装箱码头智能体决策优化与数字孪生管控技术与应用 | 中远海运港口有限公司 | |
| 16 | 快鸭智能驾驶员培训智能体 | 山东快鸭信息科技有限公司 | |
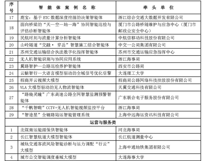
| 17 | 鹿宝:基于ETC数据深度挖掘的决策智能体 | 浙江综合交通大数据开发有限公司 | |
| 18 | 面向桥梁的“天—空—地—海”协同智能巡检与评估诊断智能体 | 厦门市公路桥隧维护与应急中心(厦门市邮政业安全中心) | |
| 19 | 民航时刻与流量计算分析智能体 | 中航信移动科技股份有限公司 | |
| 20 | 山岭隧道“交融· 穿岳”智慧施工综合智能体 | 中交一公局集团有限公司 | |
| 21 | 苏州交通运输综合执法数字化指挥智能体 | 苏州市交通运输应急指挥中心 | |
| 22 | 无人机智能识别与协同应用系统 | 浙江海事局 | |
| 23 | 翼路智护—公路巡检养护智能体 | 西安市公路局 | |
| 24 | 云脑智行—大语言模型驱动的全域信号优化引擎 | 大连理工大学 | |
| 25 | 招商开云视频大模型 | 招商局公路网络科技控股股份有限公司 | |
| 26 | VLA大模型驱动的无人物流智能体 | 天翼交通科技有限公司 | |
| 27 | “路晓灵瞳”广东高速公路全网智慧监测预警智能体 | 广东联合电子服务股份有限公司 | |
| 28 | “千帆智瞰”CCTV+无人机智能视频监控平台 | 浙江海事局 | |
| 29 | “智途星”全链路陆运智能管理系统 | 上海中远海运资讯科技有限公司 | |
| 运营与服务类 | |||
| 1 | 北煤南运能源保供智能体 | 河北海事局 | |
| 2 | 长江智慧航道大模型智能体 | 长江航道测量中心 | |
| 3 | 城轨交通客流风险智能诊断与运力调配“行云”大模型 | 上海申通地铁集团有限公司 | |
| 4 | 城市公交智能调度垂域大模型 | 大连海事大学 | |
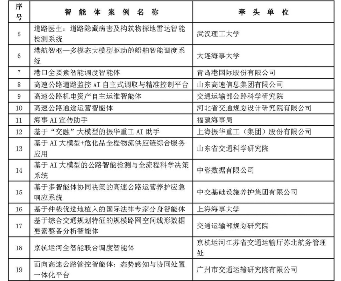
| 5 | 道路医生:道路隐藏病害及构筑物探地雷达智能检测系统 | 武汉理工大学 | |
| 6 | 港航智枢—多模态大模型驱动的船舶智能调度系统 | 大连海事大学 | |
| 7 | 港口全要素智能调度智能体 | 青岛港国际股份有限公司 | |
| 8 | 高速公路道路监控AI自主式调取与精准控制平台 | 山东高速信息集团有限公司 | |
| 9 | 高速公路机电资产自主运维智能体 | 交通运输部公路科学研究院 | |
| 10 | 高速公路通途运营智能体 | 河北省交通规划设计研究院有限公司 | |
| 11 | 海事AI宣传助手 | 福建海事局 | |
| 12 | 基于“交融”大模型的振华重工AI助手 | 上海振华重工(集团)股份有限公司 | |
| 13 | 基于AI大模型+危化品全程物流供应链综合服务应用 | 山东省交通科学研究院 | |
| 14 | 基于AI大模型的公路智能检测与全流程科学决策系统 | 中咨数据有限公司 | |
| 15 | 基于多智能体协同决策的高速公路运营养护应急响应系统 | 中交基础设施养护集团有限公司 | |
| 16 | 基于仲裁优选地植入的国际法律专家分身智能体 | 上海海事大学 | |
| 17 | 基于综合交通规划特征的规模路网空间线形数据要素整备分析智能体 | 交通运输部规划研究院 | |
| 18 | 京杭运河全智能联合调度智能体 | 京杭运河江苏省交通运输厅苏北航务管理处 | |
| 19 | 面向高速公路管控智能体:态势感知与协同处置一体化平台 | 广州市交通运输研究院有限公司 | |
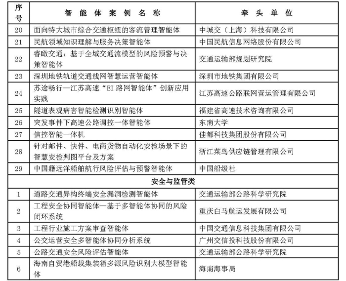
| 20 | 面向特大城市综合交通枢纽的客流管理智能体 | 中城交(上海)科技有限公司 | |
| 21 | 民航领域知识理解与服务决策智能体 | 中国民航信息网络股份有限公司 | |
| 22 | 睿瞰交通:基于全域交通流模型的风险预警与决策智能体 | 交通运输部规划研究院 | |
| 23 | 深圳地铁轨道交通线网智慧运营智能体 | 深圳市地铁集团有限公司 | |
| 24 | 苏途畅行—江苏高速“EI路网智能体”创新应用实践 | 江苏高速公路联网营运管理有限公司 | |
| 25 | 隧道表观病害智能检测识别智能体 | 福建省高速技术咨询有限公司 | |
| 26 | 突发事件下高速公路调控一体智能体 | 东南大学 | |
| 27 | 信控智能一体机 | 佳都科技集团股份有限公司 | |
| 28 | 针对邮件、快件、电商货物自动化安检场景下的智慧安检判图平台及方案 | 浙江菜鸟供应链管理有限公司 | |
| 29 | 中国籍远洋船舶航行风险评估与预警智能体 | 中国船级社 | |
| 安全与监管类 | |||
| 1 | 道路交通异构终端安全漏洞检测智能体 | 交通运输部公路科学研究院 | |
| 2 | 工程安全协同智能体—基于多智能体协同的风险闭环系统 | 重庆白马航运发展有限公司 | |
| 3 | 工程行业施工方案审查智能体 | 中国交通信息科技集团有限公司 | |
| 4 | 公交运营安全多智能体协同分析系统 | 广州交信投科技股份有限公司 | |
| 5 | 公路交通安全风险评估智能体 | 交通运输部公路科学研究院 | |
| 6 | 海南自贸港船载集装箱多源风险识别大模型智能体 | 海南海事局 | |
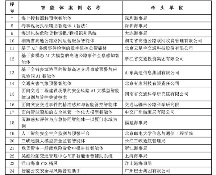
| 7 | 海上搜救漂移预测智能体 | 深圳海事局 | |
| 8 | 海事现场执法辅助智能体(智法) | 深圳海事局 | |
| 9 | 海运包装危险货物谎报/瞒报识别系统 | 大连海事局 | |
| 10 | 湖南省高速公路路网运营服务智能体 | 湖南省高速公路联网收费管理有限公司 | |
| 11 | 基于AI³多级事件检测的数字监控员智能体 | 北京云星宇交通科技股份有限公司 | |
| 12 | 基于多模态AI大模型的高速公路事件全息感知智能体 | 浙江省交通投资集团有限公司 | |
| 13 | 基于全链多源协同的智慧高速交通事故预警与应急协同AI智能体 | 山东高速信息集团有限公司 | |
| 14 | 交通灾害气象预警智能体 | 北京有唐科技有限责任公司 | |
| 15 | 面向交通工程建设场景的安全风险AI大模型智能体识别与管控关键技术 | 湖南省交通科学研究院有限公司 | |
| 16 | 面向突发交通事件的精准感知与智能管控智能体 | 交通运输部公路科学研究院 | |
| 17 | 面向智能船舶的安全监管一体化大模型智能体 | 中交广州航道局有限公司 | |
| 18 | 闽海感知评估与应急协同智能体—以厦门水域为例 | 福建海事局 | |
| 19 | 人工智能安全生产监测与预警平台 | 北京邮电大学信息与通信工程学院 | |
| 20 | 三峡通航大模型安全监管智能体 | 长江三峡通航管理局 | |
| 21 | 危货智审—船载危险货物申报审核智能体 | 浙江海事局 | |
| 22 | 吴淞船舶交通管理中心VHF智能语音辅助系统 | 上海海事局 | |
| 23 | 洋山海事VTS精灵 | 洋山港海事局 | |
| 24 | 智能公交安全与风险管理助手 | 广州巴士集团有限公司 | |
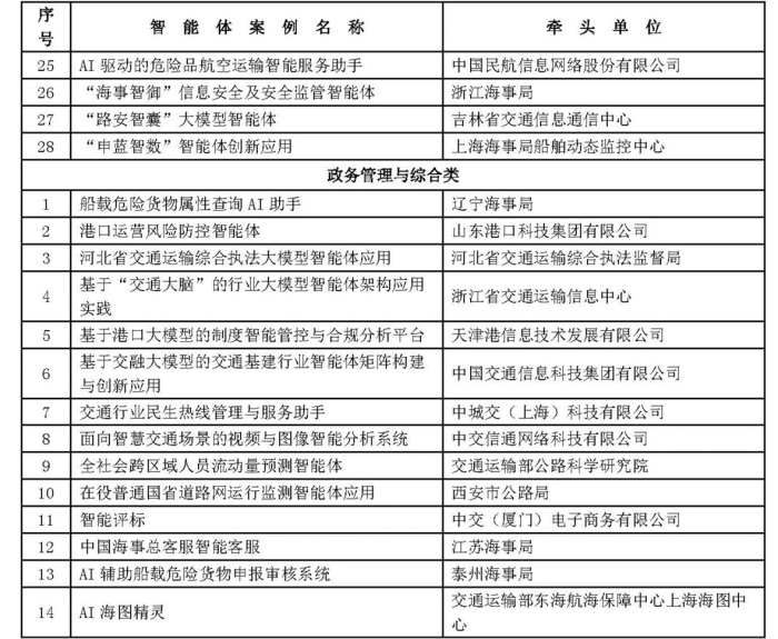
| 25 | AI驱动的危险品航空运输智能服务助手 | 中国民航信息网络股份有限公司 | |
| 26 | “海事智御”信息安全及安全监管智能体 | 浙江海事局 | |
| 27 | “路安智囊”大模型智能体 | 吉林省交通信息通信中心 | |
| 28 | “申蓝智数”智能体创新应用 | 上海海事局船舶动态监控中心 | |
| 政务管理与综合类 | |||
| 1 | 船载危险货物属性查询AI助手 | 辽宁海事局 | |
| 2 | 港口运营风险防控智能体 | 山东港口科技集团有限公司 | |
| 3 | 河北省交通运输综合执法大模型智能体应用 | 河北省交通运输综合执法监督局 | |
| 4 | 基于“交通大脑”的行业大模型智能体架构应用实践 | 浙江省交通运输信息中心 | |
| 5 | 基于港口大模型的制度智能管控与合规分析平台 | 天津港信息技术发展有限公司 | |
| 6 | 基于交融大模型的交通基建行业智能体矩阵构建与创新应用 | 中国交通信息科技集团有限公司 | |
| 7 | 交通行业民生热线管理与服务助手 | 中城交(上海)科技有限公司 | |
| 8 | 面向智慧交通场景的视频与图像智能分析系统 | 中交信通网络科技有限公司 | |
| 9 | 全社会跨区域人员流动量预测智能体 | 交通运输部公路科学研究院 | |
| 10 | 在役普通国省道路网运行监测智能体应用 | 西安市公路局 | |
| 11 | 智能评标 | 中交(厦门)电子商务有限公司 | |
| 12 | 中国海事总客服智能客服 | 江苏海事局 | |
| 13 | AI辅助船载危险货物申报审核系统 | 泰州海事局 | |
| 14 | AI海图精灵 | 交通运输部东海航海保障中心上海海图中心 | |
| 15 | 12328交通运输监督服务热线数字人 | 厦门市交通运行监测指挥中心 | |
| 16 | “海事智脑”(Navigator):交叉学科智慧引擎与科研助手智能体 | 上海海事大学 | |