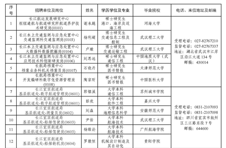
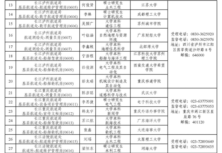
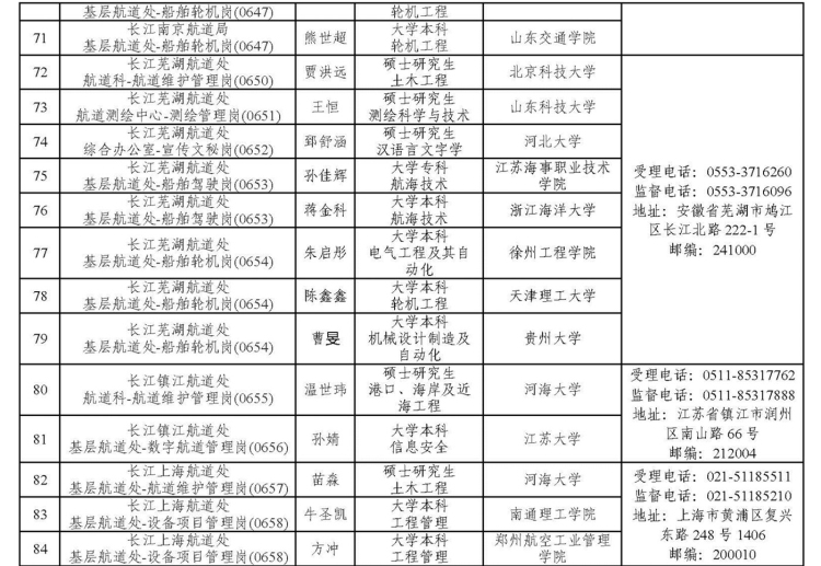
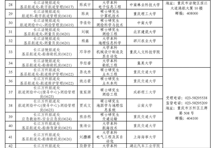
交通运输部所属事业单位2026年度第二批统一公开招聘拟聘用人员公示(第二次)

文号:无

文号

索引号

000019713O06/2026-00012

公开日期

2026年04月03日

主题词

所属事业单位;2026年度;第二批;拟聘公示

机构分类

人事教育司

主题分类

人才管理

公文类型

其他

根据事业单位公开招聘工作有关规定,现将交通运输部所属事业单位2026年度第二批统一公开招聘部分单位拟聘用人员予以公示。公示期间,如有问题,请向用人单位反映,或直接通过中央和国家机关所属事业单位公开招聘服务平台反映。

交通运输部所属事业单位2026年度第二批招聘单位其余岗位尚未完成招聘程序,另行公示。

公示时间:2026年4月4日至4月13日

监督电话:010-65299083

监督邮箱:jtysrccp@163.com

交通运输部人事教育司

2026年4月3日

相关文档