交通运输部办公厅关于印发综合交通运输大模型智能体创新应用典型案例名单(第一批)的通知

文号:交办科技函〔2026〕190号

文号

交办科技函〔2026〕190号

索引号

000019713O11/2026-00007

公开日期

2026年01月28日

主题词

大模型;创新应用;案例名单

机构分类

科技司

主题分类

科技与信息化

行业分类

其他

公文类型

部办公厅函

各省、自治区、直辖市、新疆生产建设兵团交通运输厅(局、委),部属各单位,部内各司局:

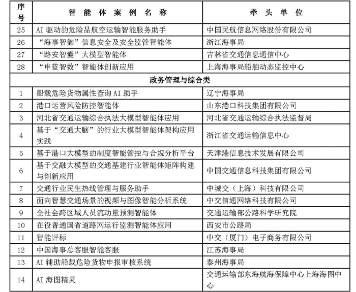
  为贯彻落实党中央、国务院决策部署,深入实施“人工智能+交通运输”行动,推动人工智能在交通运输领域规模化创新应用,交通运输部指导举办了第一届综合交通运输大模型智能体创新应用大赛。现将大赛中涌现出的102项优秀作品案例名单印发给你们,供工作中参考借鉴。

交通运输部办公厅

2026年1月23日

(此件公开发布)


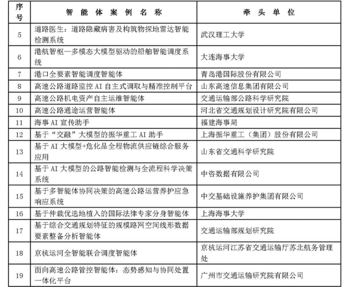
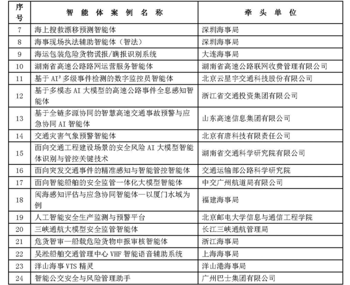
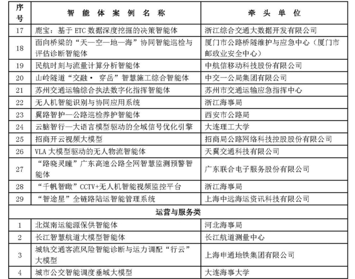
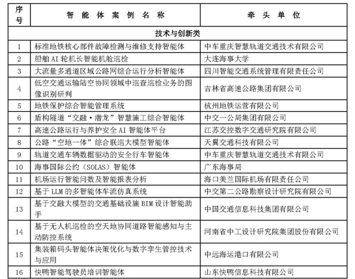
综合交通运输大模型智能体创新应用典型案例名单(第一批)

注:案例名称根据分类按拼音首字母排序。

  1. 综合交通运输大模型智能体创新应用典型案例(第一批).pdf
  1. 综合交通运输大模型智能体创新应用典型案例(第一批).pdf

相关文档