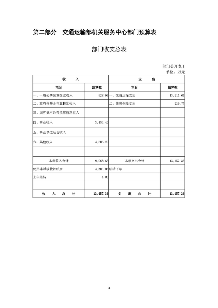
交通运输部机关服务中心(机关服务局)2026年度部门预算

文号:无

文号

索引号

000019713O05/2026-00004

公开日期

2026年04月27日

主题词

机关服务中心;2026年度;部门预算

机构分类

机关服务中心

主题分类

财务信息

公文类型

其他


相关文档